68ug 163mg for dogs Ivermectin and Pyrantel Pamoate Chewable Tablets
Character:
This product is red to reddish brown, slightly yellow chewable tablet
Indication:
Prevention of canine heart worm disease by eradicating canine heart worm larvae, treatment and control of canine ascariasis and hookworm infection.
For dogs Ivermectin and Pyrantel Pamoate Chewable Tablets as pet deworming tablets for dogs to prevention of canine heart worm disease by eradicating canine heart worm larvae, treatment and control of canine ascariasis and hookworm infection.It is the best dewormer for puppies,adopt advanced and safe production technology, please feel free to use.This product is very effective dewormer for dogs.
Ingredients:
Ivermectin, Pyrantel Pamoate
Specification:
S tablets: ivermectin 68ug+ pyrantel pamoate 163mg/tablet;
Storage Condition: Sealed, store in a cool and dry place.
Shelf Life: 2 years.



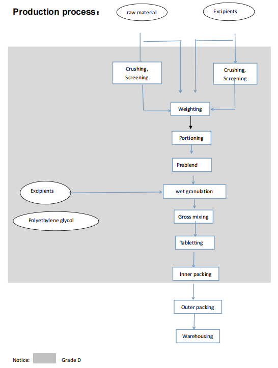
Production process:

Parasites are ubiquitous

Cooperation Cases

Industry Exhibitions

Certificate of Honor

FAQ:


