272ug 652mg For dogs Ivermectin and Pyrantel Pamoate Chewable Tablets
Ingredients:
Ivermectin, Pyrantel Pamoate
Indication:
Prevention of canine heart worm disease by eradicating canine heart worm larvae, treatment and control of canine ascariasis and hookworm infection.
For dogs Ivermectin and Pyrantel Pamoate Chewable Tablets is a kind of pet deworming tablets for the removal of canine heartworm larvae, treatment and control of canine Ascaris lumbricoides and hookworm infections to prevent heartworm disease in dogs.It's the useful dog wormer chews,the dog wormer chewable tablets is suitable for dogs and can be used safely.
Specification:
L tablets: ivermectin 272ug+ pyrantel pamoate 652mg/tablet.
Character:
This product is red to reddish brown, slightly yellow chewable tablet
Storage Condition: Sealed, store in a cool and dry place.
Shelf Life: 2 years.



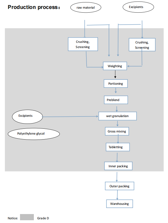
Production process:

Parasites are ubiquitous

Cooperation Cases:

Production environment:

FAQ:


